Vår organisation

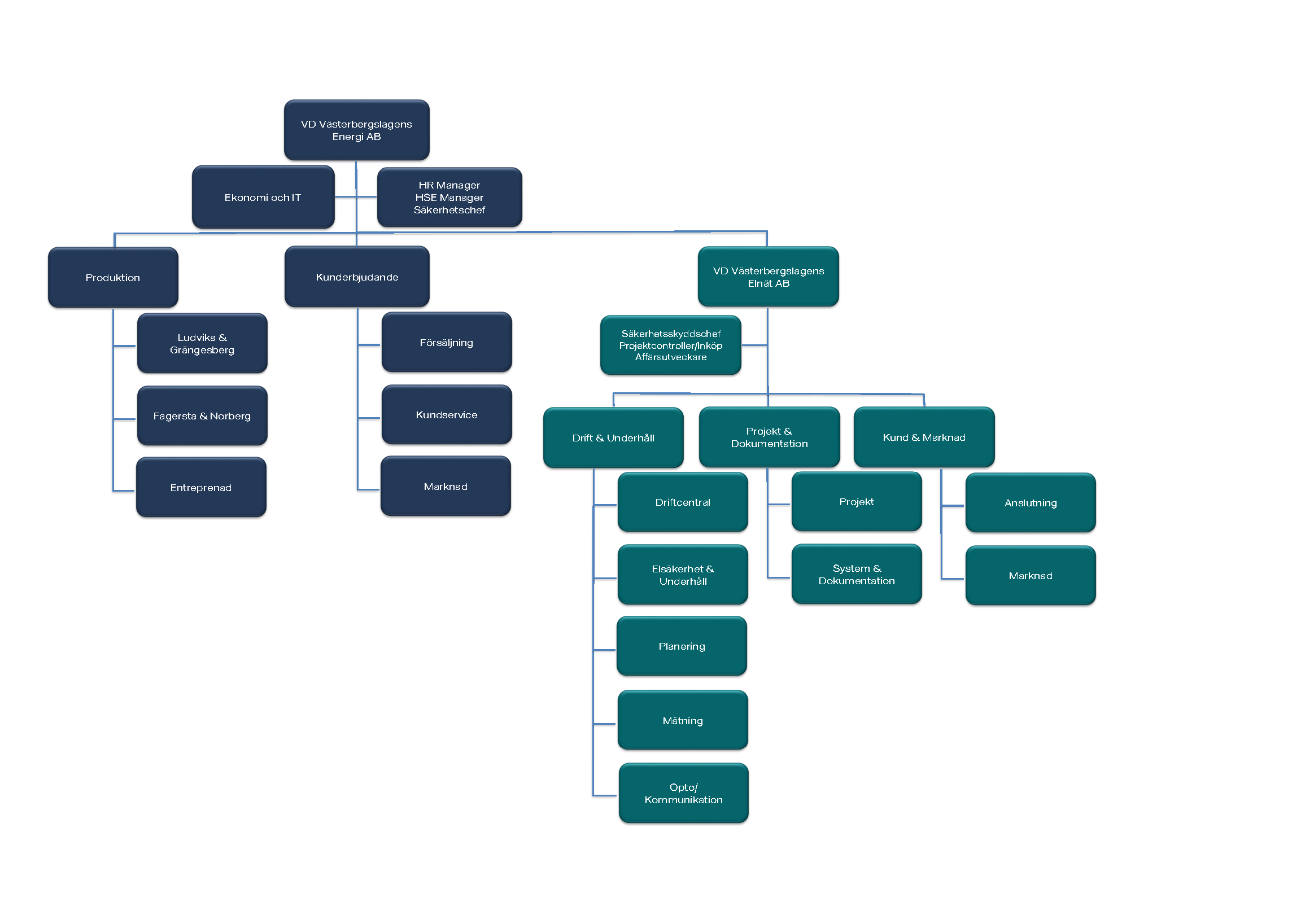
De företag inom VB Energikoncernen som bedriver nätverksamhet är till sin organisation och sitt beslutsfattande åtskilda från de företag inom VB Energikoncernen som bedriver produktion av eller handel med el.

De företag inom VB Energikoncernen som bedriver nätverksamhet är till sin organisation och sitt beslutsfattande åtskilda från de företag inom VB Energikoncernen som bedriver produktion av eller handel med el.